+7 (701) 440 29 16
komgraf@list.ru
В вашей корзине
пока нет заказов
0 тг
0
Регистрация
Вход
Меню
Главная
Изготовление (оцифровка) чертежей
Отзывы и предложения
Пользовательское соглашение
Контакты
СПЕЦИАЛЬНОСТИ:
Автоматизированные системы управления
Гидрометаллургия
Инженерная графика и расчетно-графические работы
Машиностроение и транспорт
Металлургия черных и цветных металлов
Стандартизация, сертификация и метрология
Строительство и архитектура
Теплоэнергетика
Технология пищевых продуктов
Транспортировка, хранение нефти и газа
Химическая технология неорганических веществ
Химическая технология органических веществ
Электроника и электротехника
Электроснабжение предприятий и гражданских зданий
Электроснабжение промышленных предприятий
Электроснабжение станций
Главная
→
Гидрометаллургия
→
Дипломные работы
→ Проект гидрометаллургического цеха 3,8 млн. т_год по перерабатываемому бокситу алюминиевый завод АО АК
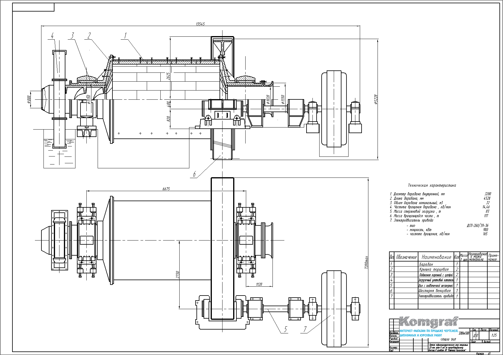
Проект гидрометаллургического цеха 3,8 млн. т_год по перерабатываемому бокситу алюминиевый завод АО АК
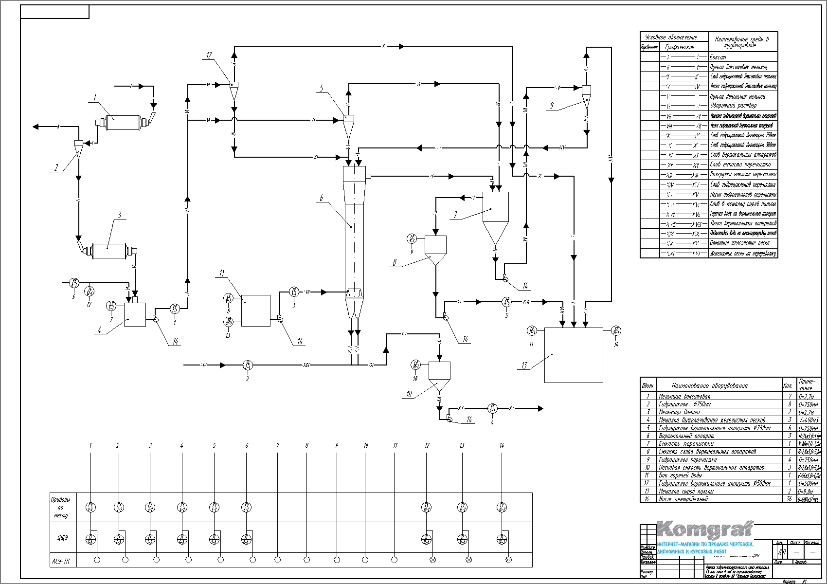
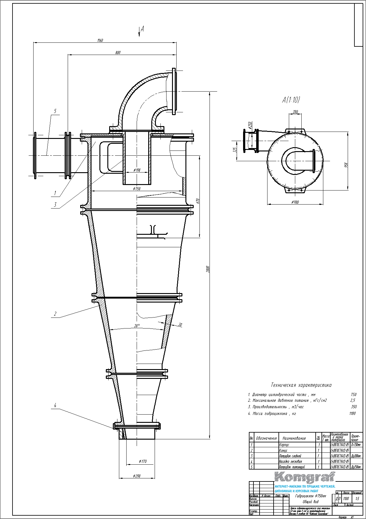
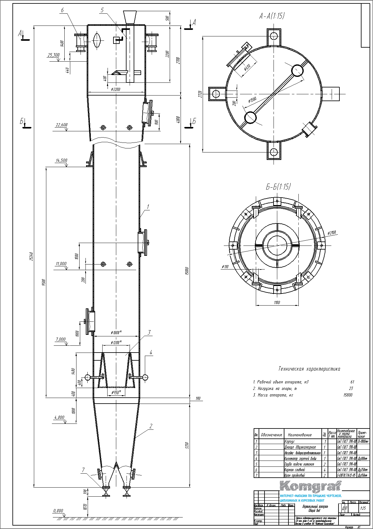
Графическая часть:
1 лист
2 лист
3 лист
4 лист
5 лист
6 лист
7 лист
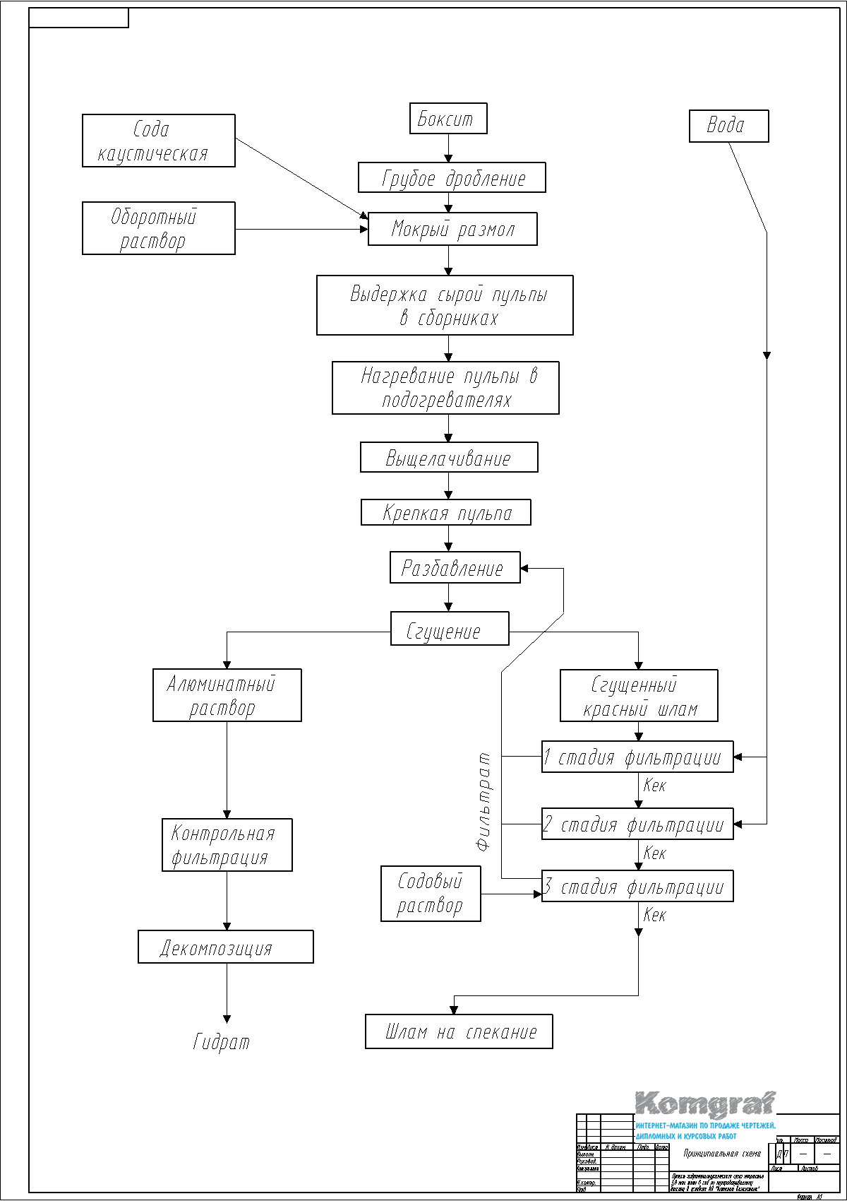
Пояснительная записка:
Содержание 1
Содержание 2
Введение
1 часть
2 часть
3 часть
4 часть
5 часть
6 часть
7 часть
8 часть
Заключение
Комментарии
Пока нет комментариев...
Написать комментарий
Имя:
Комментарий:
Капча:
Я принимаю пользовательское соглашение
Комментарии
Пока нет комментариев...